[43+] Mclaren Wiring Diagram External Regulator, Trouble Understanding AC Motor Speed Regulator Circuit | All About Circuits

Mclaren Wiring Diagram External Regulator Club 2007 Ds 2006 Motor Electric Golfcartpartsdirect Mcor Regulator Controller Output Gas

Amelia squariel: updating the mcr2 voltage regulator

Circuit lm317 speed using dc controller diagram adjustable motor regulator voltage simple. Ac motor control circuit ~ ac motor kit picture. Type alternator mclaren applied. 2006-2007 club car ds gas or electric

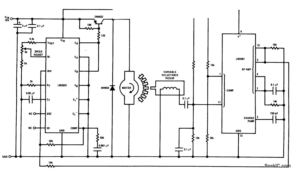
MOTOR_SPEED_CONTROL - Automotive_Circuit - Circuit Diagram - SeekIC.com

MOTOR_SPEED_CONTROL - Automotive_Circuit - Circuit Diagram - SeekIC.com

2006-2007 Club Car DS Gas or Electric - GolfCartPartsDirect

2006-2007 Club Car DS Gas or Electric - GolfCartPartsDirect

အာကာ( နည္းပညာ ) : AC motor control circuits

အာကာ( နည္းပညာ ) : AC motor control circuits

McLaren Applied

McLaren Applied

Knowledge Boost: Tackling Your Wiring Nightmare – Part 2 - Speedhunters

Knowledge Boost: Tackling Your Wiring Nightmare – Part 2 - Speedhunters

Comments

Popular posts from this blog

[28+] Book Tesla Online, LondonWeed.Net – Top London & UK & Ireland & Scotland & Wales Weed From

[37+] Drayton 2 Port Wiring Diagram, Drayton Lp112 Wiring Diagram - Justinatorn7